Overview

AJB Tech Services needed recommendations for their business during the COVID-19 pandemic. Majority of their business came from referrals or inquires on Yelp. Prior to quarantine, customers would drop off their devices for consultation. However, the current problem is that the company needed a way to virtually communicate with customers safely without in-person contact. My solution was to provide a case study on a web experience where a customer can chat with a representative for remote services.

 
 

Initial Research

Since the business has a core customer within a specific demographic, I wanted to target those consumers and learn more about their pain points.

I interviewed customers who had any issues with technology and guided the discussion with the following questions:

1. How was your past experience working with tech support?
2. What was the process in fixing your issue?

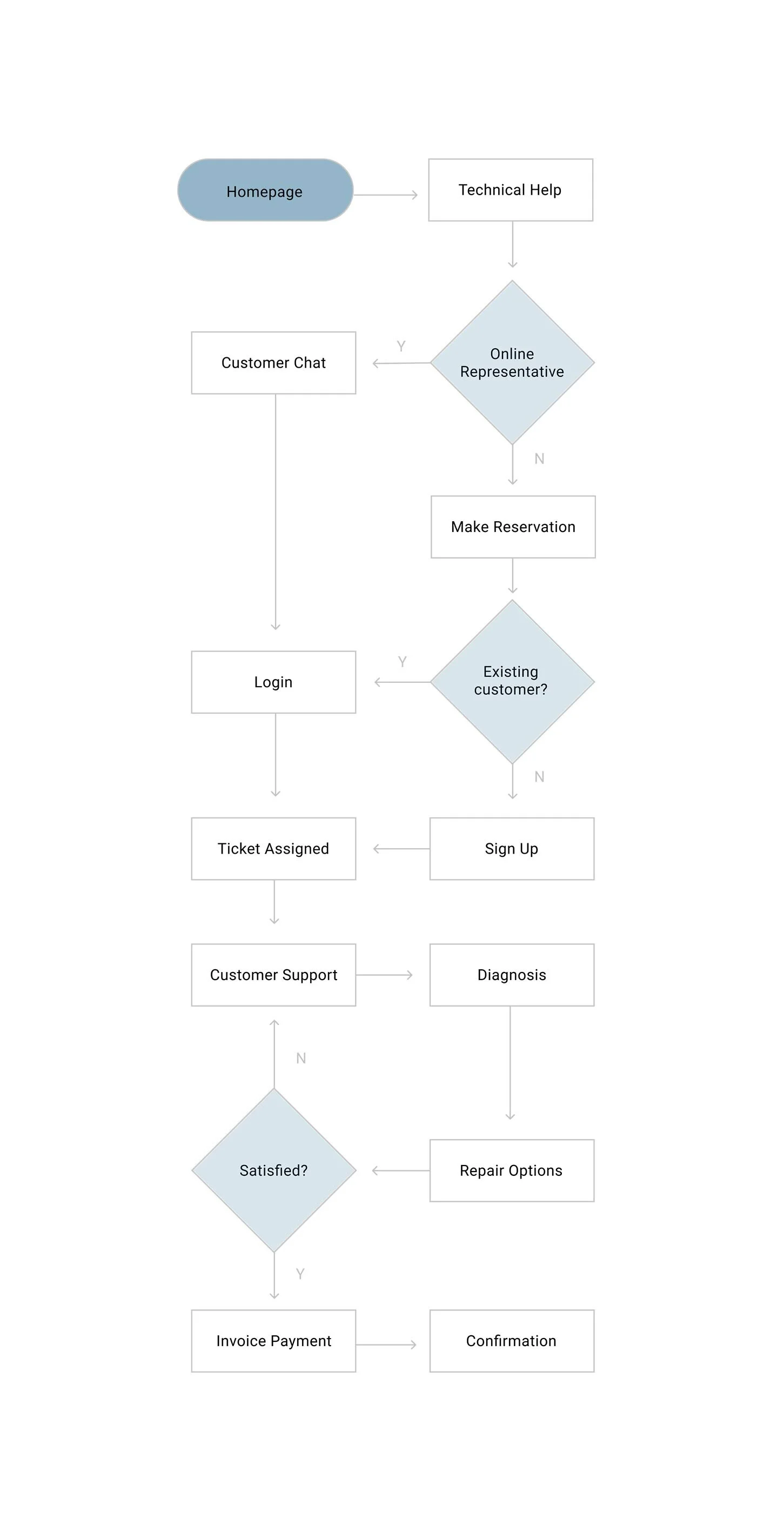
Task flow for technical support based off interviews

 

Interview Findings

As I gathered information, I learned that there were many circumstances as to why a customer would be looking for technology services.

  • 80% of users under the age 40 are willing to troubleshoot issues via Youtube.

  • 65% of users over the age 40 seek services.
    It is not “worth their time” to fix.

  • 30% of users pay for a warranty for a small fee that is included.

Persona of average customer

User Journey based off Persona

 

Task flow

Site map of website

 

Homepage wireframe

Supporting landing page wireframes

 

User Feedback

Most users were able to locate an online agent without guidance, however based on their experience I could see opportunities on where things could improve.

  • Include accessibility dictation tools for chat

  • Navigation simplified for better conversion

  • Streamline feedback rating system to 1-5

  • Include important features above fold

Sign in screen high fidelity

Main homepage experience

 
 
 

Reflection and next steps

With this prototype, I learned that nothing is ever complete and there is always room to innovate as technology advances. In a pandemic, we are forced to find ways to resume back to normalcy. Though customers are able to meet in person, we are constantly finding ways to pivot in efficient ways.

From this experience, I learned that creating an online chat agent was only the initial point in opening communication for customers virtually. For my next steps, I would like to include a screener page to help diagnose and filter issues and include pricing for issues that have multiple solutions.